巡视巡察
十四届县委第十二轮巡察完成进驻
时间:2025-12-15 20:40:22 来源: 发布机构: 点击量:次
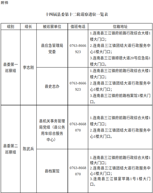
根据县委巡察工作统一部署,近日,十四届县委第十二轮巡察完成进驻工作。3个县委巡察组将对县应急管理局党委、县审计局党组、县机关事务管理局党组(县公务用车综合服务中心)、县委党校、县史志办、县档案馆开展常规巡察。
被巡察党组织先后召开了巡察进驻动员会。县委巡察工作领导小组成员分别参加会议并作动员讲话,对深入学习贯彻习近平总书记重要讲话精神和党的二十届四中全会精神,准确把握被巡察行业领域监督重点,加强同题共答,严明工作纪律等方面提出要求。县委各巡察组组长通报了有关工作安排。
县委巡察工作领导小组成员指出,要深刻认识巡察是检验被巡察单位忠诚拥护“两个确立”、坚决做到“两个维护”的具体行动,是推动连南进一步全面深化改革、促进自治县高质量发展的重要举措,特别是被巡察党组织领导班子及其成员,要自觉接受巡察监督,积极配合巡察工作,党员干部要如实向巡察组反映情况,以高度的政治自觉、思想自觉、行动自觉接受政治体检。
县委巡察工作领导小组成员强调,要围绕习近平总书记对该行业领域工作的重要指示精神,以及党中央决策部署和省委、市委、县委相关工作要求贯彻落实情况,结合被巡察单位主责主业,紧盯“一把手”和领导班子等关键少数,深入开展监督检查;要加强与纪检、政法、审计等部门的联动协作,提升监督质效;要强化立行立改、边巡边改,对发现的明显违反规定、群众反映强烈的问题,督促被巡察单位及时纠正、严肃整改,对反映集中、性质严重、需要及时处置的问题线索,强化边巡边移、边巡边查,推动巡中成案,切实形成有力震慑。
被巡察党组织主要负责人表示,将深刻认识开展巡察的重要意义,全力支持配合好巡察工作,从政治上高度重视巡察整改,动真碰硬抓好整改落实,把巡察整改与学习贯彻党的二十届四中全会精神、谋划“十五五”时期经济社会发展结合起来,以整改实效推动本单位工作高质量发展。
根据县委巡察工作安排,本轮巡察时间为2025年11月下旬至2026年1月下旬,期间设立专门值班电话(接听电话时间为工作日8:30—11:30,14:30—17:30)和联系信箱,主要受理反映被巡察党组织领导班子及其成员、下一级党组织领导班子主要负责人和重要岗位领导干部的来信来电来访,重点是关于违反政治纪律、组织纪律、廉洁纪律、群众纪律、工作纪律和生活纪律及违反中央八项规定精神等方面的举报和反映。对于其他信访问题将按照规定转交有关部门处理。











